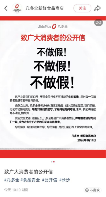
近日,某鲜食零食品牌被曝食品安全问题,引起网友热议。在此背景下,鲜食零售品牌“几多全”于1月14日通过社交平台发布《致广大消费者的公开信》,郑重承诺“不做假”,并表示食品安全是企业“不可挑战的生存底线”,呼吁消费者共同监督。

该公开信发布后,在评论区引发热议。部分网友对几多全的表态持审慎态度,留言提出“可以把生产车间发出来看看,大家都说你们是一个工厂的”“你一句公告就能证明不作假了,把工厂图片发出来比任何公关都强”等质疑;更有网友直接反馈在几多全产品中吃到疑似异物,表达了对产品质量的担忧。


1月14日,记者就《致广大消费者的公开信》一事联系到几多全品牌方。几多全回应称:“近日,我们关注到网络上部分顾客对于几多全是否也存在日期造假等情况比较关心。公司始终是站在消费者的立场去做考虑,同时始终也将食品安全视作不可逾越的行业底线。选择此时发声,既是对每一位消费者的郑重承诺——让大家走进几多全时能放心选购,消除大家的顾虑,也是向社会各界重申几多全对于食品安全的重视。”
品牌方进一步表示:在发布“不作假”声明之后,我们将进一步推动信息公开与透明。例如,通过官方平台发布工厂实际生产环境的图片,让消费者更直观地了解产品从生产到门店的全过程,持续接受社会监督,共建安心、透明的消费环境。
公开资料显示,几多全由黑色经典集团于2025年3月创立,核心定位为“0防腐剂新鲜食品”。凭借精准的市场定位与产品优势,品牌发展迅速,截至2025年11月,已在全国布局60余家直营门店,业务覆盖湖南、重庆等多个省市,形成了一定的市场影响力。